职称英语

职称英语

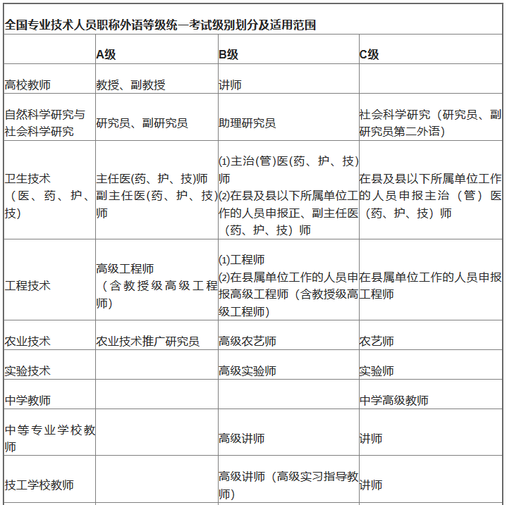
建筑工程评高工职称英语考哪个级别    以下是全国职称外语等级考试级别划分及适用范围,请大家根据自己的职称英语要求选择报考。

授课机构: 上海少立教育

上课地点: 天河校区

开设班型:早班,晚班,周末班

费用:
获取报价
93人已关注关注
预约试听
在线咨询
职称英语
职称英语
剩余名额:2个开班提醒
消防工程师
消防工程师
剩余名额:2个开班提醒
二级建造师
二级建造师
剩余名额:2个开班提醒
一级建造师
一级建造师
剩余名额:2个开班提醒
课程介绍

建筑工程评高工职称英语考哪个级别
    以下是全国职称外语等级考试级别划分及适用范围,请大家根据自己的职称英语要求选择报考。